跳到主要內容區塊
:::
網站導覽
南投縣政府警察局
檢索查詢
回首頁
字型
小
中
大
變更字變大小不影響資料瀏覽,替方式 [檢視] ->
[字型]->選擇[較大、中、較小]。或[Ctrl] +[+]
放大,[Ctrl]+[-] 縮小
關於我們
訊息中心
便民服務
民意廣場
宣導專區
資訊公開
影音社群
相關連結
回首頁
南投縣政府警察局
關於我們
首長專區
分局長簡介
副分局長簡介
組織架構
分局沿革
組織編制
各單位業務
各單位地址及電話
交通位置
訊息中心
警政消息
活動訊息
榮譽榜
活動花絮
便民服務
表單下載
FAQ
本局線上申辦
全國性線上申辦
資料查詢
資料查詢
轄區分局測速照相
交通執法
交通事故統計
創新服務專區
創新服務
標準作業程序
文宣出版品
陳情案件處理要點
陳情案件處理程序
案件處理效率指標
民意廣場
分局長信箱
我要寫信
案件查詢
未確認信件
申訴檢舉
申訴檢舉信箱
交通違規線上檢舉
婦幼安全警示地點
民意論壇
問卷調查
有獎徵答
宣導專區
預防犯罪宣導
婦幼安全宣導
資訊公開
防空避難專區
失蹤協尋海報
失蹤兒童少年協尋海報
失蹤成人、不明身分協尋海報
中央與地方法規命令
解釋性規定及裁量基準
組織職掌及聯絡資訊
行政指導有關文書
預算及決算書
請願、訴願處理結果與決定
公共工程及採購
合議制機關之會議紀錄
警察法規查詢
影音社群
宣導短片
Youtube頻道
相關連結
檢索查詢
檢索方式說明
全文檢索
分類檢索
網站導覽
網站地圖
隱私權保護政策
網站安全政策
政府網站資料開放宣告
RSS訂閱說明
:::
訊息中心
警政消息
活動訊息
榮譽榜
活動花絮
:::
首頁
>
訊息中心
>
活動訊息
活動訊息
友善列印
[CTRL]+[P]列印
社群分享
facebook
youtube
X
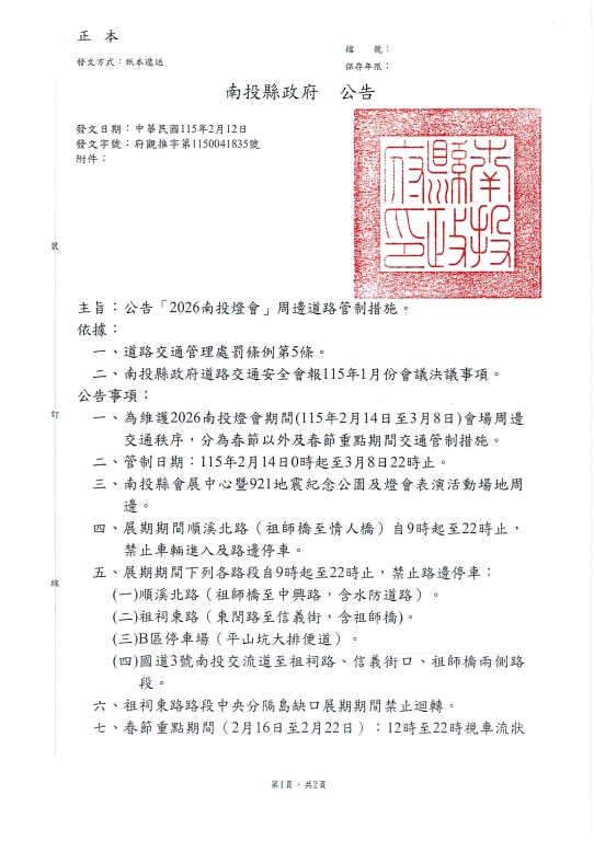
公告「2026南投燈會」周邊道路管制措施
公布日期:
2026-02-13
發布單位:
南投分局-第五組
「2026南投燈會」道路管制公告
道路管制公告次頁
南投縣政府公告「2026南投燈會」周邊道路管制措施
最後異動時間:
2026-02-13 下午 02:30:04
您的瀏覽器,不支援script語法,若您的瀏覽器無法支援,請按鍵盤上的alt鍵+左鍵 回上一頁
回上頁
到上面